ABOUT US
8188cc威尼斯智能陶海:AI技术下,我们距离真正的“智慧城市”还要走多久?
人工智能技术是青桐资本重点关注的领域之一。3月13日,我们邀请8188cc威尼斯智能CEO陶海博士,从AI技术角度详细解析了未来城市的发展。
中国智慧城市的现状如何?
AI在智慧城市进程中发挥了怎样的作用?
AI对产业有何影响?
现阶段我们应该做什么?
以下为陶海在“青桐大咖说”第37期上的分享内容(图片和内容均由8188cc威尼斯智能提供):

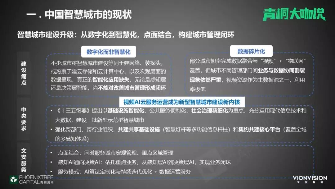
智慧城市现状
现在在大多数地方,“智慧城市”实际上还停留在一个“数字城市”阶段。我们可以从视频和非视频两个方面来分析。

1. 视频方面
从视频清晰度来看,摄像头已经从模拟→720P→1080P高清→4K 800万像素超高清。从智能功能上来看,最近一两年开始可以人脸抓拍,2019年开始有路面、人、车、非机动车的结构化相机等等。
但总体来讲,目前视频发展主要还是停留在采集阶段。未来,前端相机的智能会越来越多,结构化会做进去,有一些专用的检测也会做进去。
2. 非视频方面
现在各地主要的工作是把各个委办局固有的数据建一个IDC,然后打通。这是比较繁杂的一个工作,因为每个委办局的应用系统都是不同年代建立的,要找到相应的软件开发商对接协议对接SDK,再垂直把数据融合在一起,起到数据中台的作用。汇聚完数据之后,才可以把政务服务合一,提供给上层的智慧应用。
目前大多数城市也就只做到了摄像机的互联互通,还有各个委办局数据烟囱的打通,“智慧”体现并不明显。智慧城市不应该只是数据的打通互联,它更应该是数据在一个闭环内的有效使用。
AI技术发展趋势与挑战

1. 提升原创算法能力
从现实情况来看,一线城市摄像头覆盖程度高,二线及其他城市摄像头密度还有待提升。
我们希望摄像头不只用于公安和交通,还应更好地提升城市运营效率,服务于百姓生活。因此,智慧摄像头需要做到两方面:搜集信息和发现问题。
目前摄像头基本的算法元素是对人、车等物体进行检测、追踪、分析和识别,将来就可以具体分析交通流量和参数,并且进行事件检测,发现车辆拥堵、非法施工、路面积水、道路安全等一系列问题。
除了服务于交通,我们的智能分析平台还可以应用到城市管理,监测例如乞讨卖艺、无证摆摊、垃圾堆放、乱踩草坪等行为。
当然,要实现这些功能,首先需要搜集数据,再通过大样本数据进行算法开发深度学习。但实际生活中有一些是偶然发生的小样本事件,例如道路地面出现裂缝,发生的情况很少,通过深度学习无法训练,这时就需要结合逻辑推理才能有效解决问题。
2. 建立私有云平台
现在,各地建设智慧城市的方式不一,主流的做法是通过AI Cloud 私有云服务器存储数据。百度、阿里、腾讯也都进入这个市场做私有云存储服务,同时很多专业的算法公司针对细分垂直行业的需求进行深入算法开发。
算法开发是长期的过程,通过挖掘需求、制作Demo、试点测试、提高精准度、优化算法等一系列流程,才能逐步成熟可靠。
智慧城市感知层从架构上可分为,前端感知层AI和后端私有云上的感知层AI。为什么要区分前后端,而不是集中在私有云上呢?其实华为、阿里等公司非常希望这些功能在后台实现,因为最有利于私有云平台部署。
3. “云边协同”
从实际应用来看,云上AI和边缘AI相互补充的“云边协同”模式才是未来的方向。主要原因是现在摄像头标准的像素是200万即1080P,但随着识别任务精细度越来越高,对像素的要求将达到4000万,受网速限制无法完全将前端拍摄的视频传回后端云。
所以,前端必须具备较强的边缘视频图像AI能力,进行基本的行为和事件分析,然后将数据传回后端进行人脸数据对比、跨摄像头跟踪等,这样的模式会比较灵活,也更适应复杂的场景。
我们深刻体会到做智慧城市AI一定要云边业务都覆盖,两边产品都要有。8188cc威尼斯智能很早就开发了针对交通的电子警察和针对shopping Mall的客流统计,后来又发展出智慧城市精细化运营和智慧门店这两个广阔的市场。
AI思维助力智慧城市

我们可以将城市的“智慧化”分为两种方案,“城市大脑”和“精细化运营”。
1. “城市大脑”
某些城市的“城市大脑”,现阶段实际做的就是信号控制(信控),用各种大数据来优化交通信号灯。最后“智慧”出的结果是控制信号灯的一些参数,比如说红绿灯的时长、路口之间的相位差,从而解决一些交通拥堵等问题。
尽管这是非常狭义的“智慧”概念,但是它体现了一个智慧城市的思路,即形成一个闭环反馈的控制系统,有观测,有控制算法,然后使用到系统中,再观测再优化。
我们现在把这样一个闭环控制系统叫AI,或者叫智慧城市,但如果把它完全等价于人工智能,这个有待商榷。
人工智能真正的含义是用机器来模仿人的归纳、推理能力、实现真正高级的智能功能。我们现在谈的智慧城市很多其实就是反馈-控制-优化-自适应这么一个框架。
2. 精细化运营
我用一组最好的参数来控制城市里的部件(信号灯、摄像头等),它们相当于我在城市里放的眼睛。用计算机去观测、理解物理世界发生的事情,人在后面出预案解决问题,互相之间形成一个人机交互的反馈优化系统。我们管这种方案叫做城市的精细化运营。
城市的精细化运营目前还在起步阶段。它需要几个必经步骤:在城市里布足够多的观测点摄像机→用足够好的算法来抽取信息→信息抽取出来后形成倒逼机制。这样,工作流程会通过前端的观测,即这套精细化运营来得到改善。
城市大脑直接做信控,这是看得见摸得着的一个数值解,只不过不是一个封闭解。而精细化运营是一个人机结合的智慧化反馈系统。
当前城市状态,采用什么预案能够使得城市状态变得更好?有人把智慧城市类比为下围棋博弈,这个问题说来容易做来难。Alpha Go有明确的规则和大量训练样本数据,能快速行成策略。
但是城市不一样,城市的仿真非常困难,只能参考运用它的实际数据,况且城市运营数据又有限又难收集。智慧城市道阻且长,在实现目标的道路上不妨先想一想如何做好精细化运营。
智慧城市的数据源,由计算机视觉(从图像提取信息之后得出的数据)、政府数据(公民的户口、社保、医保等)、互联网大数据(滴滴、阿里、腾讯等提供的出行、支付、消费数据)一同构成。
数据源的选择和精细化运营密不可分。效果层面来看,只要安装足够的摄像机获取数据,加上AI图像分析,我们就能够及时发现问题反馈问题,帮助政府真正达到城市管理的智慧化。
8188cc威尼斯智能助力城市精细化运营
其实精细化运营涵盖面很广,8188cc威尼斯智能有2个策略:
1. 点面结合
既广泛地收集大量数据,也在关键地点做重点运营。

要实现全覆盖的传感器网络,就要把城市当中的灯杆、监控杆、基站杆转化成多重功能合一的智慧杆,这样既能够构建无死角的传感器网络,又能够提高政府的整体立杆利用效率。
这是一个面。点是什么呢?实际上就是利用精细化运营,对一些重点场所一个点一个点地进行提高。比如火车站、商业街等城市门面,还有政府楼群,重要交通要道等地方。
2. 前后端结合
我们做了很多基础工作,其实是为了更高层的智能(即决策层AI),来真正的辅助智慧城市的管理,为未来智慧城市做准备。
我们在智慧零售、智慧商业、智能交通和精细化运营这四方面用的前端设备都是基于海思的主干IPC处理芯片和英特尔的MovidiusAI加速芯片。后端我们采用了一款叫“繁星”的设备,处理1500路视频的大项目,只需要20台服务器。

硬件是一方面,算法也很重要。因为智慧城市、精细化运营、智慧交通等行业的需求在不断深入,那么使用方和服务方就需要进行沟通交流,进行算法开发和优化。
另外,不同场景的算法也需要不断优化,例如1:1的人证合一识别和非配合式监控场景的识别是有区别的。

上图是一个针对校园场景的人脸识别案例,这种场景下我们运用的算法是ReID,采用级联结构,在嵌入式、低功耗的环境下,识别每个目标仅需1毫秒。
其实应用场景非常多,例如智慧医疗、教育、养老、社区、楼宇等,但一个公司不可能每个细分垂直领域都做。8188cc威尼斯智能现在重点布局两大垂直行业:智慧城市和智慧商业。我们认为这是近年来即将爆发的两大行业。

在前端,我们利用多形态视频及物联网数据入口实现覆盖。

在大脑端,我们采用云边协同思路。AI芯片既要各自在前端完成基础工作,同时又要把信息及时传导到云端。把AI芯片直接安装到摄像机里。在已经安装摄像机情况下,把AI芯片做到一个很小巧的盒子里,视频分析之后以低带宽(3G/4G)的形式传输回去,或者只把关键信息传输回去,再进行后续分析。

在实际应用,我们能够帮助政府在智慧城市的推进过程中进行精细化运营,从而管控风险、提高服务质量;除此之外也能够帮助老百姓提高安全和效率。
最后总结一下,在精细化运营的实施层面。首先要有足够密的观测点去收集数据,此外,还要有好的顶层架构,整合数据的传输,进行云边结合,将硬件和软件分离,系统和算法分离,这样才能做出效果。
现在看来,整个工程成本很大,但这个系统是刚需,其目的是提高城市管理效率和水平,提高老百姓的体验,形成良性循环。
现在8188cc威尼斯在做的是一些信号控制和数值优化,第二阶段我们会进行人机结合,优化反馈模块,最后一个阶段会去积累经验,预测未来从而辅助决策。
我们认为,要实现真正的“智慧城市”,未来十年是大有可为的黄金时代。